
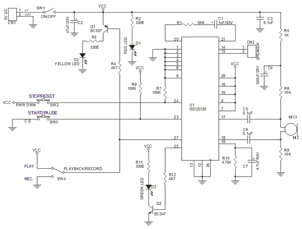
This project is designed around ISD25120 which can store 120
Seconds audio. Recording and playback operations are controlled with tact switches.
The kit has an onboard microphone and LED to indicate the functions of Play and
Recording. IC has a re recordable non-volatile memory which means that the
message will be stored even after the units are turned off and even when it is
turned on again.
Header Connector
No PCB images found.